宅地耐震化事業
更新日:2026年1月9日
大規模盛土造成地における宅地耐震化の取り組みについて
背景・目的
阪神・淡路大震災や東日本大震災において、盛土の地すべり的変動が生じ宅地への被害が多く発生しました。
「大規模盛土造成地マップ」は、南海トラフ巨大地震などから市民の皆様の生命・財産を守るため、大規模盛土造成地が身近にあることを知っていただき、防災意識の向上及び災害の未然防止につなげることを目的に公表するものです。
なお、このマップは造成前後の地形図などを重ね合わせることにより大規模盛土造成地の概ねの位置と規模を示したものであり、マップに示す箇所が、全て地震に危険だということを示したものではありません。
詳しくは次のサイトで確認ください。
宮城県のウェブサイト「大規模盛土造成地マップについて」(外部サイトにリンクします)
大規模盛土造成地とは
盛土造成地のうち以下の要件に該当するものを「大規模盛土造成地」と呼びます。
- 谷埋め型大規模盛土造成地
盛土の面積が3,000平方メートル以上 - 腹付け型大規模盛土造成地
盛土する前の地盤面の水平面に対する角度が20度以上で、かつ、盛土の高さが5メートル以上

第二次スクリーニング計画
栗原市では、地震時の宅地の安全性を確保するため、大規模盛土造成地の要件を満たしている
盛土を対象とし、変動予測調査(現地踏査・優先度評価)を実施し、第二次スクリーニング計画
を作成しました。
なお、今回の変動予測調査(現地踏査、優先度評価)は、大規模盛土造成地の安全性を調査する
ものではなく、現状把握を行い、地域の皆様の防災に役立てていただくことを目的としています。
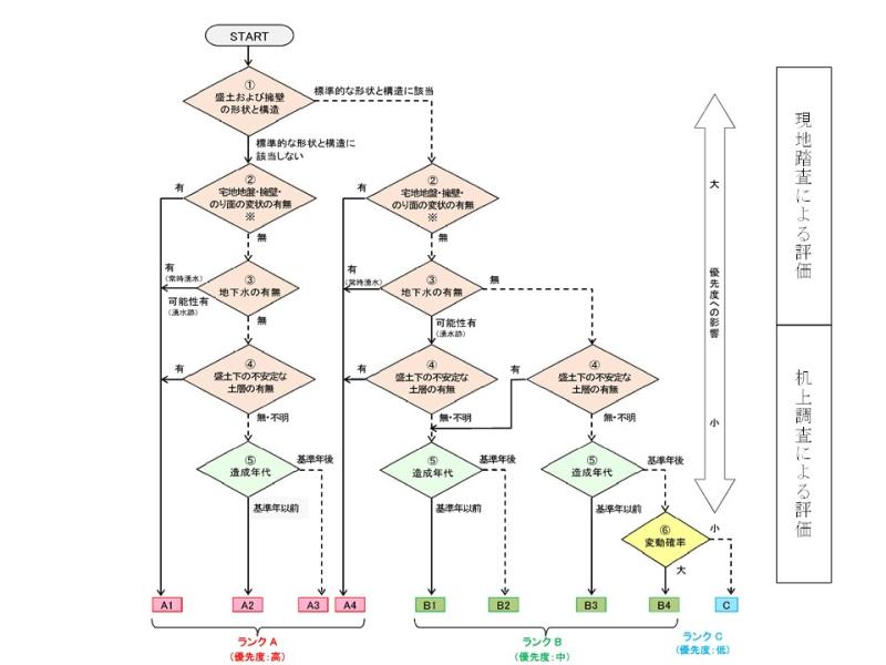
同計画では、国土交通省が定める「大規模盛土造成地の滑動崩落対策推進ガイドライン及び同解説」
に基づき、次のフローのとおり優先度を判定しています。

参考:調査における「優先度」は「危険度」を示すものではありません。
調査結果
対象となる造成地は、地盤調査や安定計算などを行い、安全性を把握しております。
なお、同計画では、調査結果をまとめた宅地カルテを作成しています。
宅地カルテについて、詳しくは、都市計画課にお問い合わせください。
引き続き、対象造成地の経過観察を実施します。
注意喚事項
今回の判定は、災害時等に崩落や滑動が懸念される要因等を判定しているものであり、現状の宅地が危険であるといったものではありません。
この判定結果を元に、住民の皆様の防災意識を高めていただく事を目的としております。
